永利3044集团官网“农学”专业教育自1977年办学,至今已45年。为了系统总结办学经验,全面展示办学成就,精心谋划发展蓝图,不断扩大社会影响,进一步激发永利3044集团官网全体师生和广大员工爱校、兴校和荣校的热情与力量,努力推进农学教育事业更高质量发展,经永利3044集团官网公司党政班子研究并报校办批准,决定举办永利3044集团官网“农学”专业教育45周年庆祝活动暨农学教育改革发展论坛系列活动。
一、活动主题
传承耕读文化,涵养“三农”情怀
二、活动时间
2022年全年,集中活动时间为2022年10月1日至10月4日
三、庆典组织机构
(一)组委会
顾 问:李应军
主 任:李俊凯、姜清奎
副主任:邵四海、张文英、方正武、尹小华
成 员:永利3044集团官网各科室、各系部负责人、相关教师
(二)筹备组办公室设在公司办公室,具体安排见附件
四、活动内容
(一)“农学”专业教育45周年庆典暨农学教育发展创新论坛
时 间:2022年10月2日下午
地 点:西校区农科大楼1058
负责人:李俊凯、张文英
(二)员工讲坛:“我和我的永利3044集团官网”员工分享会、嘉宾座谈会
时 间:2022年10月1日至3日
地 点:西校区农科大楼1056、1057、3073、3064
负责人:姜清奎
(三)系列学术讲座
时 间:2022年全年
负责人:方正武
(四)“农学征程45年”纪念画册发行仪式
时 间:2022年9月
负责人:邵四海
(五)“农学”专业教育45年文艺晚会
时 间:2022年10月2日晚上
负责人:尹小华
五、工作要求
1.加强领导,凝聚共识。各部门和个人要切实重视农学教育45周年纪念活动,通过开展庆典活动,进一步总结办学经验,增强凝聚力,激励师生发奋努力,促进办学水平提高和人才培养质量提升。
2.精心组织,协同推进。要树立全院一盘棋的思想,各专项工作组要细化工作方案,工作人员分工不分家,特殊情况时要全员参与,工作组之间要密切协作,确保圆满完成各项工作任务。
3.厉行节约,俭朴办会。纪念活动既要隆重热烈、丰富多彩,又要严格遵守中央八项规定精神和上级相关规定要求。要弘扬艰苦奋斗优良传统,勤俭节约,杜绝铺张浪费。
4.加大宣传,汇聚力量。要加大对外宣传,充分展示农学教育45年所取得成就和学校精神文化,要以毕业班的毕业聚会、相识周年等活动为主,以原来的班主任、辅导员为主,动员广大员工,聚焦核心人物,汇聚各方力量,推进特色鲜明高水平大学建设。
5.活动设专项经费,并予以保障,以员工捐助为主,方案未尽事宜,由领导小组会议决定。
6.根据疫情情况,庆祝活动采取线下、线上相结合方式进行。

附件:
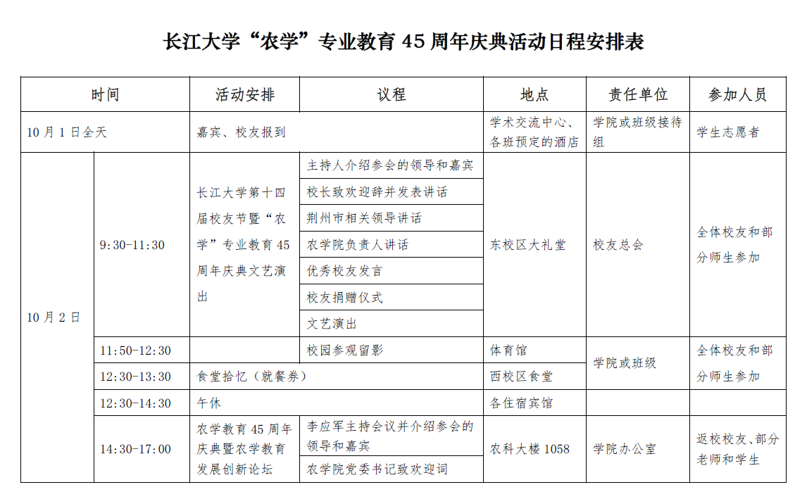
永利3044集团官网“农学”专业教育45周年庆典活动日程安排表.pdf
永利3044集团官网
2022年6月9日